瞅着马上就要来到2026年春节了,不少人都在操心快递啥时候停止运营,尤其是那些打算去寄送年货或者通过网络购买年货的友人,心里必定特别着急。实际上依据以往的经历来看,多数主流的快递公司并非会全然“停滞”,仅仅是在春节期间会对服务模式作出调整,弄明白详细的时间规划才能够避免你的包裹在路途上过春节。
顺丰快递春节服务真相
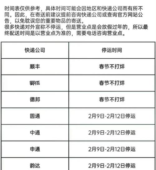
网上关于顺丰停运时间显示得比较混乱,其中有人讲它全年不休息,而另外有人给出了确切的停运日期。事实上顺丰速运身为行业里的先进,官方对外宣传始终是“全年不歇业”,然而这表征不了所有的网点始终坚持工作24小时。按照2024年的情形来看,顺丰在除夕至正月初三这四天中,有部分网点会缩减营业时间或者停止收件,不过从正月初四起便完全恢复正常运营状态了。2026年春节时间是2月17日,借助这个便可进行推算。
主流快递公司统一放假窗口
快递行业里,被称作“通达系”的圆通、中通、申通、韵达这几家快递公司,在2024年春节之际,将放假时段定在了2月9日至2月12日,其步调呈现出高度的一致性,此时间段刚好涵盖了除夕到初三,原因在于该时段大部分快递员需回家过年,且分拨中心人手不足。到了2月13日正月初四,随着人员回流,这些公司迅速恢复了正常的揽收以及派送服务。预计2026年春节也会依照这一规律,放假时间大概率处于2月16日至2月19日。
京东邮政模式略有不同
京东快递的情形与邮政相较而言颇为特殊,京东对自身仓储以及配送体系的依赖程度更高,在2024年,其停运时间起始得更为提前,自1月25日便开始陆续停运,持续至2月1日左右。这是由于京东需保障春节前最后一波大规模促销活动的配送工作,随后再开展调整。邮政身为“国家队”,即便也参与春节放假事宜,然而在诸多偏远地区以及重要节点,一般都会保留基本服务,只是时效相较于平常会慢一些,这一情况在2026年春节同样不会改变。
春节寄件要避开这些时间点

要是你打算在二零二六年春节之际寄物件,最为妥当的法子便是在二月十日以前就将包裹交付给快递公司。缘由在于临近除夕的那几日,就算快递公司尚未正式放假,然而诸多线路鉴于运输资源紧张的状况也会出现延迟。尤其是寄往农村或者西部地区的快件,更得提前。自二月十三日(正月初四)起,大部分城市的寄件服务便能恢复正常,不过要送达收件人手中,或许还得多等一到两天。
假期前后时效肯定会变慢
快递公司哪怕宣称“正常运营”,但你得做好心理准备,春节前后时效绝对没法和平时相配比。2024年春节期间,有好多人反馈包裹在转运中心停留了一两天才发出。原因在于春节期间车辆班次削减,航空资源同样紧张。2026年春节也不会有例外情况,要是你购买的是生鲜食品或者急用物件,最好挑选顺丰或者京东推出的“春节不打烊”增值服务,多花些钱却能保障送达时间。
提前规划避免尴尬局面
在每年春节过后,具体而言是正月初七初八那几日,快递爆仓的高峰期便会来临。这是由于积压了好些天的包裹,再加上节后返工的人们开启网购,致使快递公司承受着巨大压力。2026年正月初九是2月25日,倘若你在那个时候寄东西,极有可能会遭遇比平常更为迟缓的状况。所以无论是寄年货还是退货,都得算好这个时间差,以免自己的包裹卡在半道上,既影响心情又耽误事情。
翻阅完这些快递停运以及恢复的时间规律,你今年春节计划提前多长时间将年货寄出呢?又或者你是否有过快递在春节期间“消失不见”的令人不愉快的事情?欢迎于评论区分享你的经历,以使更多朋友能够看到从而避开陷阱。也千万不要忘记点赞与转发,助力大家稳稳当当地度过一个安心的年份!