县处级干部办公室超20平米就违规?这份面积标准清单请收好
党政机关办公用房标准到底怎么定
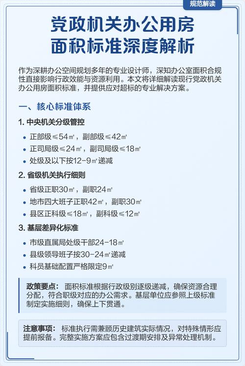
党政机关办公用房面积标准不是搞简单的一刀切做法,而是按照行政级别以及机关层级去严格地划分开来,从国家级正职开始一直到科级以下干部,每一个人能够使用的办公面积都有着明确的上限规定,这些标准来源于国家发改委所发布的《党政机关办公用房建设标准》(发改投资〔2014〕2674号),全国各地像天津、内蒙古、江西等省市都是参照这个标准去执行的,标准制定之初的目的是为了规范建设,做到厉行节约,避免办公用房出现超标浪费的情况。
各级干部办公用房面积明细
最为严格的是中央机关的标准,部级正职每人有着不超过54平方米的规定,部级副职是42平方米,正司局级为24平方米,副司局级是18平方米,处级干部每人有12平方米,而处级以下工作人员是9平方米。省级机关的标准存在稍有不同的情况,正处级能够达到18平方米,副处级为12平方米,处级以下依旧是9平方米。市县级的标准继续呈现递减态势,县级正职每人有20平方米,副职为18平方米,局处级是12平方米,局处级以下是6平方米。
特殊情况下的面积调整
干部职务一旦发生变动,便会直接对其办公用房标准产生影响。比如说,有一位正处级干部遭受降级处分之后,担任了二级调研员,那么其办公面积就应当按照副处级标准来执行,且不得超过12平方米。学校这类教育机构的办公用房标准相对而言较为宽松,教师以及一般工作人员每人的面积在6至9平方米,不过严格控制在10平方米以内。高层管理人员鉴于工作性质特殊,人均使用面积通常来说比较大,目的是满足私密性以及活动空间的需求。
建筑建设与配置要求

党政机关办公用房建设,要坚持朴实、实用、安全、节能原则,严禁将其定位成城市标志性建筑,规模核定要按编制定员和级别来计算总建筑面积,高层办公用房标准层建筑面积不得低于规定下限,一级办公用房编制定员人均建筑面积是26至30平方米,使用面积为16至19平方米,二级办公用房人均建筑面积是20至24平方米,使用面积为12至15平方米,编制定员超过400人时,人均面积采用下限标准。
地方执行标准差异
内蒙古将管控细分为四个层级开展,分别是省级、市级、县级以及乡级,天津市严格依照2014年国家建设标准来执行,江西省的标准更为详尽具体,其中省级正职为54平方米,省级副职是42平方米,正厅级有30平方米,副厅级为24平方米,正处级是18平方米,副处级为12平方米,处级以下是9平方米,江西省直预算单位办公用房物业费支出实行按2元每月每平方米的标准,并且按照分档及建筑规模调整系数进行细化管理,不过此标准里不包含学校、医院等特殊单位。
法律依据与监督管理
《党政机关办公用房管理办法》第十条清晰规定,办公用房配置得严格依照相关标准来执行,要从严去核定面积。2023年的最新标准延续了原来的框架,国家级正职的面积不超过54平方米,省部级、副厅局级的面积不超过18平方米,处级及以下的面积不超过9平方米。写字楼等商业办公场所的人均面积不存在统一规定,一般是在10至20平方米之间进行浮动,这取决于企业文化、行业类型以及工作流程等诸多因素。
所处的单位之中,有没有办公用房超出标准的情况?觉得当下的面积标准它合理不?欢迎于评论区那儿分享个人的看法,点赞并转发,使得更多人知晓这些规定!