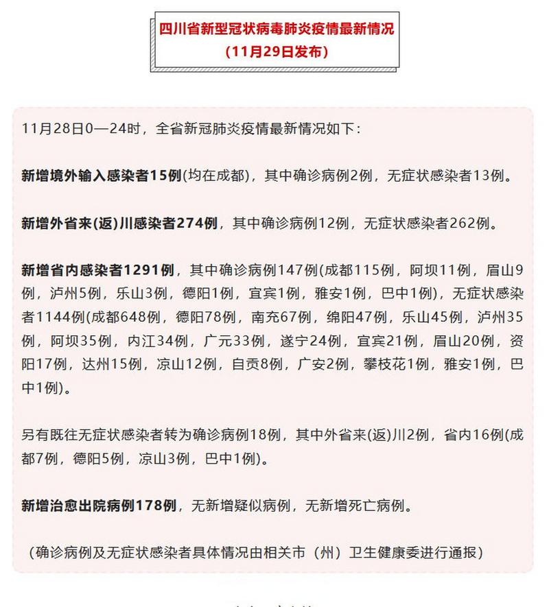
昨天,四川疫情通报给出的数据,有点让人觉得挺突兀明显:从外省传进来的有16例,在省内进行传播的有14例。这表明了病毒依旧在各个地方不断乱窜,我们所编织的防控网络尽管织得十分紧密,然而却总是会有没被拦住的,谁都不可以疏忽大意,不能够在思想上放松警惕。
外省输入压力不减
11月5日,存在16例来自外省的输入感染者,其中有2例属于确诊病例。尽管官方通报尚未公布他们确切来自哪个省份,以及去过哪些地方,然而这恰恰起到提醒我们的作用,即病毒会随着人流去往各处。
再有14个例子属于无症状感染者,她们自身或许根本没什么体会,然而仍旧能够将病毒传染给他人呵。这些个体基本上都是借助交通卡口、火车站、机场的核酸检测筛查出来的呀,这证明确实是“入川即检”截住了好多隐患呢。
省内传播链需警惕
同一天报告出来的,有十四例在省内的感染者,这是真正会让人内心揪紧的部分之处,这表明病毒已经在省内暗暗地传播开来了,不再只是纯粹的“从外面进入的输入”情况了。
那十四个人当中,必然存在着在毫无知情状况下已然跟家人、同事或者邻居有过接触的人。虽说流调结果尚未出来,然而咱们成都以及眉山等地带有此地特征的朋友,最近外出之时务必要把口罩佩戴好好的,往人聚集多的地方去的频次得减少一些。
成都眉山成防控焦点
在往昔的疫情回顾之中,成都以及眉山始终是重点所在区域。举例而言,于另外一轮疫情之际,成都曾经在一日之内新增了8例得以确诊的病例,当中七例均为先前已经确诊病例的密切接触人员,由此可知家庭传播以及社区传播所具备的风险究竟有多高。
眉山所处状况并非轻松,曾经在一日之内就涌现出八例无症状感染者。这些相关数据向我们表明,病毒专门针对熟人关系网络进行攻击,聚餐行为、共同居住情况、一同办公场景,皆是其实现扩散的“快速通道”。

密接排查是切断传播关键
每次有新增病例出现,疾控人员便要连夜展开工作,去寻找那些密切接触者以及次密切接触者。就如同之前成都出现的那7例由密切接触者转为确诊病例的情况所表明的那样,只要在第一时间对相关人员进行管控,便能够防止病毒继续传播给第四个人、第五个人。
这个进程极为繁杂琐碎,或许得对几百乃至上千人展开详细排查,然而这却是防控疫情最拙笨却也是最佳效的方式。要是你接到了疫情流调方面的电话,那就务必要予以配合,千万别进行隐瞒不报,这既是在助力你本身,亦是在对这座城市施以援手。
全国疫情形势依然复杂
咱四川并非孤立存在,瞧瞧全国数据便会更为明晰。全国一日曾通报,新增确诊病例有的是603例,有的是81例,其中包含本土的,也涵盖境外传来的,这些情况交相出现,接连不断。
诸如新疆、广东这般的地方,均承受过本土病例数量急剧增多的考验 ,故而四川当下所处的状况,乃是全国疫情整体大环境的一种反映,唯有全国处于完全平静的状态,我们此地输入以及反弹的风险才会始终不存在。
疫苗接种仍需继续推进
在面对病毒之际,疫苗依旧是属于咱们的“防弹衣”。有专家讲过,需要达到80%的人都进行接种,这意味着10亿多人口,才能够构建起真正意义上的群体免疫方面的屏障。咱们国家接种的剂次早就已经超过了8亿 ,就连百岁高龄的老人都已经接种了疫苗。
可是仅仅依靠以往所打的那些是不足够的,因为病毒是会发生变化的,并且抗体水平也是会下降的。对于应该打加强针的人而言不要迟疑,要是家里有老人还没有打的,那就赶快带着去进行接种,千万不要等到病毒来到家门口的时候才感到懊悔。
每天都在变化着的疫情数据,然而不会改变的是,咱们必须要对自己负起责任来。今天已经交流了如此之多,我仅仅想要问你这么一句话:你以及你身旁年龄超过60岁的家人,全都接种疫苗了吗?要是还没有接种,到底是由于什么样的顾虑呢?前往评论区展开讨论,予以点赞并进行分享,使得更多的人能够看到从而获得提醒。