年底时那购物的时节当中,大伙都对快递究竟什么时候停止运行这件事予以关注,目的是避免对收到货物造成影响,以下是为你展开详细的介绍,嗯。
今年快递停运大致时间
春节期间,快递停运通常是从春节前一周开始启动,一直持续到春节后一周上下结束。就拿2025年春节来说,农历正月初一为2月13日,多数快递企业在腊月二十三(2月6日)左右便会渐渐削减收派件业务,到除夕(2月12日)时会全面停止。然而部分大企业或许会提供有限服务直至正月初七(2月19日),具体情况以各公司公告为准。
不同公司停运差异
顺丰、京东物流说不定会提早停止运营,以此来保证春节前订单能够按时派送。国有快递企业(就像邮政)以及民营快递企业(像韵达、中通等)预估在腊月二十五到腊月二十八停止运营。可是也存在调整情况,比如顺丰、邮政等有可能“春节不停运”覆盖部分地区。
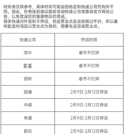
2024年主要快递停运情况
到2024年,顺丰是从2月9日也就是除夕开始停运的,一直到2月12日也就是初三,2月13日也就是初四起才正常派送。圆通从2月9日(除夕)至2月12日(初三)停运,2月13日(初四)开始正常派送。中通同样是2月9日(除夕)到2月12日(初三)停运,2月13日(初四)能恢复运输。百世快递跟邮政快递也是2月9日至2月12日停运,2月13日恢复。然而这仅仅只是参考,实际上会因为地区以及公司存在差异。
周末及特殊情况放假安排

快递公司通常在周六以及周日会放假从而让员工得以休息,不过部分快递公司会提供周末配送该项服务。在重大节日即将来临之前,快递公司有可能进行加班以满足相应需求,而在节日当天则会放假,具体情况是因地区、公司安排及当年实际状况而有所不同的。
停运原因分析
快递之所以进行停运操作,主要目的在于让员工得以回家过年,进而与家人实现团聚,春节这个时间段人工成本较高,不过业务量相较于平时却有所减少,实施停运能够对资源进行合理配置,并且运输环节会受到春节期间交通、天气等这些因素的影响,执行停运可以保障货物的安全。
应对停运的建议
假如存在购物方面的需求,那么尽量于快递停止运营之前进行下单,倘若错过了这个时机,那么可以挑选具备“春节不打烊”服务的快递,并且要跟卖家就发货以及送达的时间沟通妥善,防止出现不必要的麻烦。
在快递停止运营的那段时间之内,你遭遇过什么样的种种问题呢,欢迎于评论的区域当中留言并进行分享,同时也请去点赞以及分享这一篇文章。