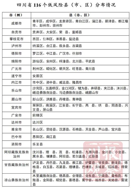
即将更新的是四川各市县疫情风险等级,这直接关联着大家能否正常上班,还关系到孩子能否开学,以及餐馆是否能营业。在2月28日,四川省卫健委首次公布了183个县的分区分级情况,其中全省有无现症病例区116个,散发病例区66个,社区暴发和局部流行区1个,而这个划分标准会作为接下来各地复工复产的重要依据。
分区划分依据是什么
按照四川省所制定的划分标准,所谓低风险区,是指在本行政区域内里不存在新冠肺炎病例,又或者是最后1例病例治愈出院过后的14天时间内没有新发病例,再或者是最后1例住院病例转院至其他区域过后的14天时间内没有新发病例。像这类区域,其防控压力相对的较小,能够逐步地恢复正常的生产生活秩序。
本行政区域内新冠肺炎仅有个别或散发病例的区域被称作中风险区,这类地区要持续做好疫情防控工作,还要有序推进复工复产,不过大型聚集性活动依旧得严格控制。高风险区是指社区暴发和局部流行区,全省当前仅有1个。
分区分级动态调整机制
四川省各个市州、县市区的应急指挥部办公室,需要每一天关注湖北省人民政府所公布的最新风险等级名单,将其作为管理政策的参考依据。因为人员流动较为频繁,外省风险等级的变化会直接对本地的防控措施产生影响。
风险等级并非始终固定不变,需对新增以及累计确诊病例数等诸多因素予以综合考量,每间隔7天便会进行一次调整,这样的一种呈现动态变化的调整机制,一方面能够及时针对疫情所出现的变化做出应对举措,另一方面又能够在最大程度上减少对于经济社会发展以及人民群众生活所产生的影响 ,充分展现出科学防控、精准防控的思路!
成都目前属于低风险区
成都身为四川省省会,还是副省级城市以及国家中心城市,当下处于低风险地区。然而要留意,低风险并非意味着零风险,市民依旧得做好个人防护,尤其是在去往疫情中高风险地区或者接触来自这些地区的人员之际,务必严格佩戴口罩。
成都市郫都区天璟荟小区,于2021年11月19日起被调整成低风险地区,原因是截至11月18日时,该小区已持续14天没有新增本土确诊病例,而此次调整依据的是省市专家评估意见以及成都市疫情防控指挥部专业组的批复。
近期成都疫情数据回顾

在11月22日的0时到24时这个时间段内,成都市出现了新增的境外输入确诊病例有1例,此病例属于中国籍,是在11月20日的时候从埃及乘坐某次航班抵达成都,在入境之后就进行了集中隔离,隔离点的环境已经完成了消毒,与该病例密切接触的人员进行核酸检测结果都是阴性情况,不过呢境外输入所存在的风险仍旧是存在着的。
在11月7日,从0时开始一直到24时,成都市出现了新增情况,新增了本土确诊病例4例,新增了本土无症状感染者2例,还新增了境外输入确诊病例1例。这里面有一例本土确诊病例,此病例是一名男性,是40岁的职员,长久居住在高新区保利百合花园小区,他是此前病例的同事,这点表明社区传播风险依旧需要加以警惕。
风险区划定对市民生活的影响
成都先前总共划定了九个高风险区域以及十个中风险区域,这些区域之内的市民生活遭受了显著的影响变化。针对于高风险区域实施的是足不出户的上门服务措施,而中风险区域的居民在理论上要求居住在家中不外出区域,且错峰去拿取物品,由于上述情况导致工作与出行均受到了相应的限制约束,同时,还必须要参与一轮又一轮的核酸检测检查。
对于那些被实施管控措施的市民而言,除了日常生活存在诸多不便之外,还切实面临着经济方面的压力,没有去上班自然就没有了收入,然而车贷、房贷却依旧是需要偿还的,照这样的情况,这对于年轻人群体所产生的冲击格外巨大。就在当时,成都的高新南区、锦江区、青羊区等九个区域对于社会的人员流动进行了严格的管控,市民们被要求必须严格地居家,唯有在购买生活必需用品的时候才能够外出。
跨省疫情输入风险需警惕
11月17日,民航局针对4个入境航班发出熔断指令,这4个航班涉及28例确诊了新冠肺炎的旅客,德国汉莎航空公司的LH720航班,也就是从法兰克福至沈阳的这趟航班,在11月3日入境的时候确诊了5例,而这些境外输入的病例随时有可能致使新的传播风险出现。
与当时其他省市的情形相较,疫情状况也并非能够令人感到乐观,截止到十一月三日二十四时这个特定时间点,黑龙江当地现存的本土确诊病例数量为一百八十九例,重庆新增加了一例本地确诊病例。在人员流动呈现出较为频繁的状况背景之下,四川各个市县都必然需要依据周边省份所显示的疫情动态以及变化情况,进而及时地去调整风险等级。
目前你身处之地所属的县市区是低风险状态还是呈现中高风险情形 ,当地所施行的防控举措是否对您的正常生活造成了影响 ,欢迎于评论专区分享您的具体状况 ,进行点赞转发以便让更多人知晓最新的分区分级认定标准!