想加入共青团,仅仅晓得“先进青年”这四个字是不足够的。每一年,都存在着大量的青年,由于弄不清楚团组织的性质以及自身所肩负的责任,在考试或者面试的环节当中被淘汰下来。今日,我们就运用通俗易懂的话语,将共青团的详细情况以及你需要去做的事情阐释明白。
共青团到底是个什么组织
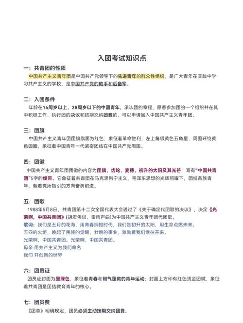
在中国,有一个名为共青团的组织,其全称为中国共产主义青年团,它首要地是一个群团组织,且是由中国共产党所领导的,这就表明它并非政府机关,也不是企业单位,而是专门用于将年轻人聚拢起来的团体,此团体存在一个硬性门槛,即唯有先进青年才能够加入,并非是谁随意想进入就可以得以进入的。
依据团章所规定的内容,团的各级组织是受到同级党委领导的。自中央直至地方,共青团的重大决策均需在党的指导之下予以开展。举例说明,团的全国代表大会每间隔五年举行一次,在该会议上所通过的报告以及决议,全都是围绕着党和国家的中心工作来予以展开的。如此,便确保了团组织始终沿着正确的方向向前迈进。
共青团的学校属性是什么
将共青团称作“学校”呢,并非是讲它存在着教学楼以及教室,而是意味着它是一处能够使得青年于实践历程当中学习并成长的所在。在这儿呀,你并非是端着书本去研习理论;而是借助参与志愿服务、社会调研、岗位建功等各类活动,亲身去体会中国特色社会主义的建设进程。
北京有一所高校,在2025年时,该校的团委组织了300多名团员去参与社区治理,团员们协助解决了垃圾分类、老年餐配送等实际出现的问题,这些团员在做事当中学习、在实践当中锻炼,真正明白了“为人民服务”并非只是一句毫无实际意义的空话,而是切实实实在在的行动,这样的学校,课堂是在社会之中,老师是广大人群。
共青团的助手和后备军作用
讲共青团身为党的助手,关键体现于具体工作当中,在国家存在重大任务之际,像冬奥会志愿服务、乡村振兴驻村帮扶这类情况,共青团常常会在第一时间发动青年冲到前面去,在2024年杭州亚运会期间,团浙江省委招募了5.2万名赛会志愿者,其中85%皆是共青团员。
共青团身为后备军,肩负着给党运输新鲜血液的职责,按规定,28周岁之下青年入党,通常应从共青团员里发展,发展团员入党必定要经由团组织推荐,此已成制度性安排,仅在2025年上半年,全国就有超60万名优秀团员经“推优”变为入党积极分子。

共青团的根本任务是什么
共青团的根本任务,是将青年培育为“四有”新人。有理想并非只是嘴上高呼口号,而是如同四川凉山从事支教的团员那般,心甘情愿在山区扎根三年,助力三百多名失学儿童重回校园。有道德在日常得以体现,举例来说,上海的团员青年率先践行“光盘行动”,于一千六百八十九个社区食堂设置监督岗位。
有文化并非仅看学历,更看重能力,广东共青团施行的“青年技工振兴计划”,历经三年培养出2.4万名高级技师,其中好多人攻克了精密模具制造等这类“卡脖子”技术。有纪律乃是底线,全团每年针对违纪团员予以处理,仅在2025年就有1200人因违反团纪而被处分,以此维护了组织的严肃性。
加入共青团有哪些硬杠杠
首先,年龄是第一道门槛,这道门槛要求必须年满十四周岁,同时不能超过二十八周岁。就拿二零二六年来说,在这一年里,出生于一九九八年的人已然超龄,然而出生于二零一二年的人却还不够资格。其次,入团申请需要有两名团员进行介绍,这两名团员要对申请入团者的思想、工作以及生活,在各个方面都全面负责。最后,当支部大会展开关于是否能够入团的讨论时,到场的团员中必须有超过半数的拥有表决权的团员才行。
对发展对象的学习要求清晰明了:在被认定为发展对象以前,一定要参与额度不少于8学时的团课学习。这些课程包含团章、党史以及时事政策等方面的内容。在东部的某一个省份里,到2.025年的时候,有1.3万名入团积极分子由于缺课或者考试没有及格而被暂缓发展。入团之后依旧要持续学习,准时参加“三会两制一课”,这是维持先进性的基本保障。
共青团的日常运行靠什么
共青团的组织原则是民主集中制,简单来讲,是组织服从团员个人,多数服从少数,上级组织服从下级组织,比如选举团代表时,必须自上述下逐级遴选,差额比例不少于20%,在2026年县级团委换届里,有47个县因为程序不规范被上级责令重选。
在开展具体工作期间,团干部需带领执行决议,河南某镇团委书记老张,引领团员持续奋战40日,构建起5个青年创业大棚,其年产值超过200万元,这般领导与群众相结合的工作模式,既确保了决策具备科学性,又调动了普通团员的积极性,团内重大事项务必公开,接受全体团员监督。
最终再问大伙一个问题,要是让你来设计一回团日活动,你会挑选啥主题呢,是前往工厂车间去学习技术,还是去到革命旧址接受教育呢,欢迎于评论区去分享你的想法,点赞数量处于最高的前三位,我们会送出团史学习资料,觉着文章有作用的话,记得转发给正处于备考阶段的小伙伴。