想报考北大法硕(非法学),初试目标设定在400分以上才较为稳妥,这是怎么回事呢,因为2023年的复试线已然达到了355分,且比国家线高出29分。然而千万别觉得高分就稳了,在2024年的复试当中,有初试389分的考生成功实现逆袭,还有初试393分的高分考生由于复试表现欠佳而被淘汰,竞争就是这般残酷。
北大法硕复试分数线深度解析
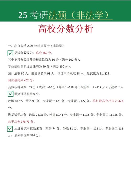
北大法律硕士(非法学)的复试分数线采用“总分加上单科”的双线机制,在2024年北京地区其录取分数线是总分369分。单科线有着苛刻的界定:政治以及外语均是55分 ,专业基础课加上综合课需达到90分。这表明考生不可以存在偏科现象 ,一旦有任何一门课程拖后腿均有可能无缘复试。
2023年分数线为355分,与之对比,2024年分数线上涨了14分,达到了369分,能看出竞争是逐年在加剧的。招生规模处于相对稳定状态,2024年计划招生135人,其中推免生占55人,留给统考生的名额仅仅只有80人。名额少且分数高,这是报考者必须要面对的现实。
复试逆袭与高分淘汰的启示
2024年,于北大法硕复试里,非法学方向有一位初试成绩为389分的考生,凭借其出色的复试表现成功实现逆袭,最终总成绩排名得以上升。然而,法学方向中有一位初试393分的考生,却因为复试未达到标准而被淘汰。这充分表明复试绝不是走走过场,而是决定最终成败的关键战场。
参与复试所考察的并非仅仅是专业知识,还涵盖着逻辑思维,以及表达能力,还有法律素养。初试获取高分仅仅算得上一张入场券,唯有复试的表现才能够决定最终名次。所以在备考阶段不可以仅仅将注意力聚焦于初试,另外复试的笔试环节以及面试环节同样都需要提前去做好准备,特别是模拟面试以及热点案例分析。
京津地区法硕院校推荐
位于京津地区的985院校当中,有7所院校开设了法硕专业,其中包含北京大学、清华大学、中国人民大学、北京师范大学等等。北京大学的专业实力处于顶尖水平,该校设置了17个培养方向,可以实行双导师制而且奖助学金很丰富,这样的情况适合那些追求学术深度以及资源平台的学生。
清华大学依托其学校名气以及迅猛的发展态势,在法律硕士培养上投入了大量资源。那录取过程公正得清晰可见,毕业生就业前景呈现出可观的态势,特别契合那些期望跨界拓展、借助清华工科优势去从事知识产权或者科技法相关工作的考生。这两所学校各有各的侧重点,考生能够依据职业规划来进行选择。

北大法律史专业备考攻略
2023年,北大法学院那法律史专业计划招生四个人,其中推免两个人,统考就只有两个人,实际录取同样是两个人,竞争极其激烈。这个专业着重于中西法律史的比较以及和法理学相结合,适合那些对理论法学有着浓厚兴趣的考生,备考目标一定要定在超高分才会有希望。
专业课考试涵盖刑法学、法学综合卷等,不同方向所考察的科目存在差异。法律史专业对考生的要求是,不但要记住法律制度,而且要领会其思想起源以及发展规律。在备考的时候,需要仔细研读北大指定的参考书,并且留意导师近期的研究方向,从而做到有针对性地备考。
其他顶尖法学院难度对比
有这样一个专业,它在中国政法大学,是法制史专业,其学术地位处于顶尖行列,师资力量极为雄厚,之中有着国内外颇为知名的诸多专家。此专业尽管招生人数较少,然而教育资源却十分优质,学术氛围极为浓厚,对于那些想要在法律史学领域深入开展发展的考生而言是很合适的。不过呢,它的报考难度并不亚于北大,报考者需要具备扎实的专业功底才行。
身为中南财经政法大学的王专业,知识产权法与经济法,每年有着超过两万的报考人数,复试线大致为355分。西南政法大学的诉讼法以及经济法,特色显著,报录比约为10:1。尽管这些学校的难度相较于北大清华略低,然而在特定的学科领域,竞争同样呈现出白热化的态势。
法硕择校的三个核心维度
在进行择校这个行为的时候,可以从院校平台、专业实力、报考难度这三个不同的维度来进行考量。就院校平台来说,像是北大、清华、人大等这样的985等级高校,它们在社会上所获得的认可度是比较高的。再说到专业实力这一块,需要去查看目标院校的学科评估最终结果以及导师所拥有的资源情况。而报考难度这个方面,则要把历年的分数线、报录比以及推免比例这几个因素整合起来综合去做出判断。
除此之外,还需要留意特殊的事项,像是存在部分院校对于本科专业是有着限制的,亦或者是针对于英语六级有着相应要求的。那些新增的院校在第一年进行招生之时,往往竞争程度是比较小的,这种情况是能够重点予以关注的。在此建议考生去制作出一个对比的表格,将目标院校的关键数据给罗列出来,以理性的方式去挑选出最为适合自己的战场。
读完这篇文章之后,你认为于北大法硕复试里,哪种素质以及表现最为能够助力考生达成逆袭呢?欢迎在评论区域分享你的看法,点赞并转发以使更多考研伙伴瞧见这些关键信息。